首 页 | 关于我们 | 展会介绍 | 新闻中心 | 参展商手册 | 展位费用 | 展位分布图  |  媒体支持 | 联系我们 | ENGLISH
 新闻类别
展会资讯
行业新闻
公司动态
媒体报道
 新闻详细
     
首次!先进钢铁材料被列入新材料产业目录! 中国最大钣金展-激光设备展-2019第二十届广州国际激光设备及钣金工业展览会-巨浪展览- The 20th China(Guangzhou)Int’l Laser Equipment & Sheet Metal Industry Exhibition
2018年12月6日  钣金展-激光展-sheet metal expo,laser expo
---------------------------------------------------------------------------------------------------------------
    

     11月26日,国家统计局公布《战略性新兴产业分类(2018)》(国家统计局令第23号)(以下简称“2018年版《产业分类》”)。2018年版《产业分类》对新材料产业目录做了细化完善,并首次将39类先进钢铁材料列入新材料产业目录。这标志着着新材料产业统计体系基本形成。

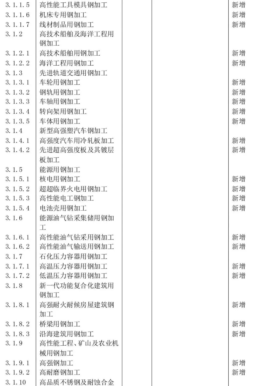
2018年版《产业分类》新材料产业目录包括先进钢铁材料、先进有色金属材料、先进石化化工新材料、先进无机非金属材料、高性能纤维及制品和复合材料、前沿新材料、新材料相关服务等7大领域,涵盖高性能轴承用钢加工、高技术船舶用钢加工、高强度汽车用冷轧板加工、新型铝合金制造、金属增材制造专用材料制造、新材料研发与设计服务等166个子类,其中新增类别达到135个。

与《战略性新兴产业分类(2012)》相比,此次分类更细,品种更全,覆盖范围更广,有利于解决新材料产品门类界定、新材料企业认定、新材料产业规模测算等问题;有利于海关统计新材料产业进出口数据;有利于地方统一统计方式和方法,掌握产业发展情况。

据了解,2018年版《产业分类》的出台,旨在准确反映“十三五”国家战略性新兴产业发展规划情况,满足统计上测算战略性新兴产业发展规模、结构和速度的需要。2018年版《产业分类》规定的战略性新兴产业是以重大技术突破和重大发展需求为基础,对经济社会全局和长远发展具有重大引领带动作用,知识技术密集、物质资源消耗少、成长潜力大、综合效益好的产业,主要包括新一代信息技术产业、高端装备制造产业、新材料产业、生物产业、新能源汽车产业、新能源产业、节能环保产业、数字创意产业、相关服务业等9大领域。 


新材料产业目录具体情况如下:


2019钣金展,2019钣金展会,2019钣金展览会,2019激光展,2019激光设备展,2019激光设备展会,2019激光设备展览会,2019激光展会,2019激光展览会,2019广州钣金展,2019广州钣金展会,2019广州激光展,2019广州激光设备展,2019广州激光设备展会,2019广州激光展会,广东激光展,中国激光展会,广东钣金展,中国钣金展会,2019钣金展会信息,2019激光设备展,2019激光博览会,2019钣金博览会

版权所有 Copyright © 1996-2024  广州巨浪展览策划有限公司  粤ICP备05023181号
地址:广州市天河区珠江新城华明路29号星汇园A1座3A05-3A06室 邮编:510623  电话:020-38620782 传真:020-38620781